搜索
网站首页
甘肃酒协
陇酒风采
酒商动态
酒道讲堂
酒界精英
酒业视频
专题报道
酒业期刊
甘肃酒协
首页
>
甘肃酒协
>
酒协要闻
协会章程
组织成员
酒协要闻
会员动态
联系方式
精彩推荐
更多+
甘肃多家陇酒企业独立设展率先登临春糖会
习近平主持召开企业和专家座谈会强调 紧扣推进中国式现代化主题 进一步全面深化改革
“2024年甘肃省五一劳动奖和甘肃省工人先锋号” 酒界精英在这里!
去甘肃,就喝这些酒
陇酒喜讯:甘肃全国五一劳动奖、全国工人先锋号推荐对象是他们!
“春糖遇见陇酒佳酿 品鉴洽谈‘酒’等你来”——甘肃陇酒全布局强势亮相春糖
以酒为媒商为桥 助推陇酒快车道——陇酒品评品鉴暨招商推介会成功举行
张秉庆会长在陇酒品评品鉴推介会上的陇酒产区推介词
邹军副厅长在陇酒品评品鉴推介会上的致辞
尽其所能献爱心 点点滴滴酒之情
2023年度陇酒线上宣传推介项目竞争性磋商公告
嘉宾讲话| 张文军:广大民营经济和经济人士为增强我国经济实力、增进民生福祉做出来卓越贡献!
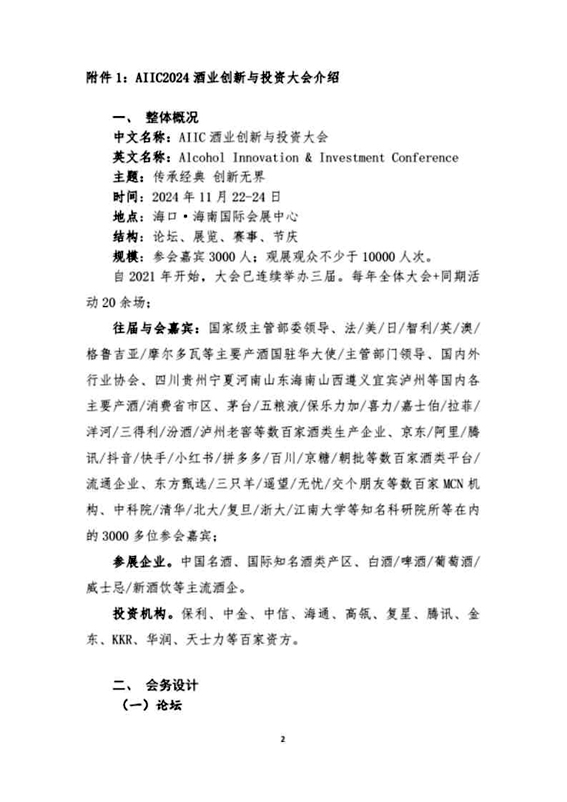
甘肃省酒业协会诚邀参加中国酒类流通协会“AIIC2024酒业创新与投资大会”通知
(来源:甘肃酒业编辑部)